Parkinson’s disease is the second most common neurodegenerative disease, affecting over 10 million people worldwide. Some forms of Parkinson’s disease are characterized by an inability of cells to clean up dysfunctional mitochondria, particularly in neural cells of the brain. Like batteries, the mitochondria provide energy for a cell to function, but also like batteries, they can leak toxins as they age. Mitophagy is the process by which cells conduct quality control, throwing away old and defective mitochondria like taking out the trash.
Now, a new study from Caltech reports that two candidate drugs to activate mitophagy do not function in their intended manner to mitigate the effects of Parkinson’s; instead, they simply damage cells.
The research is described in a paper titled “Putative PINK1/Parkin Activators Lower the Threshold for Mitophagy by Sensitizing Cells to Mitochondrial Stress” that appears in Science Advances. The study was led by former graduate student William Rosencrans (Ph.D. ’25) and is a collaboration between the laboratories of Tsui-Fen Chou, research professor of biology and biological engineering, and David Chan, Harold and Violet Alvarez Professor of Biology and dean of graduate studies.
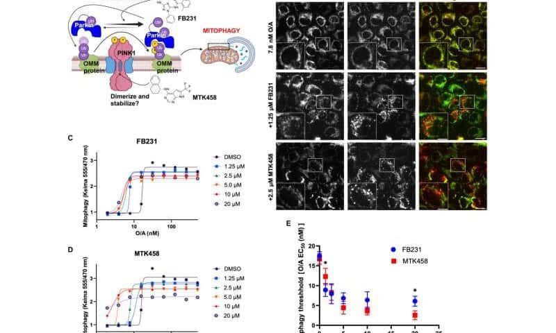
Two genes are largely responsible for the processes to initiate mitophagy: PINK1 and PARKIN. Researchers have attempted to develop drugs to help cells activate these pathways and thereby initiate mitophagy, particularly with the intent of treating people with Parkinson’s. However, the new research shows that two of these drug candidates induce mitophagy by damaging healthy mitochondria rather than activating the proper pathways as intended.
“Imagine your microwave was broken, and instead of calling your garbage collector to throw it away, you smashed it up further with a sledgehammer,” says Rosencrans. “That would really force you to throw it out, but it’s not what we want our drugs to be doing to our cells.”
During the study, the team discovered that the traditional assay, or test, to screen drugs for inducing mitophagy is not nuanced enough to determine what the drug is actually doing to the cell. The tests are conducted in healthy cells that have functioning mitophagy pathways; these can be unintentionally activated by drugs that distress and damage the mitochondria, which can mislead investigators to identify mitochondrial toxins instead of beneficial drugs that enhance mitophagy pathways.
In addition to Parkinson’s, many other neurodegenerative diseases have mitochondrial quality-control problems. The team is currently working on developing a new class of drugs that activates mitophagy without damaging mitochondria.
“Billions of dollars are put into drug development, and that’s why it’s important to utilize our federal funding to understand the mechanisms behind how drugs work in order to improve medicines and make better ones,” Rosencrans says. “It’s important to be conducting basic research investigations into how things work.”